新闻动态
能源新技术新兴产业发展动态与2035战略对策
浏览次数:652 发布时间:2020-10-10 09:04:25
编者按:技术创新深刻影响着全球能源工业的转型发展,发展能源领域新兴产业是立足我国国情现实,满足国家重大战略需求,实现技术创新驱动能源产业发展的需要。“能源新技术”不仅涉及可再生能源和核能领域,而且涵盖非常规油气资源开发、传统化石能源的清洁高效转化与利用、能源传输以及终端用能等领域,是具有突破性或颠覆性的能源开发利用技术。
中国工程院彭苏萍院士团队在《中国工程科学》撰文,明确了能源新技术新兴产业的范畴与定位,分析了当前国内外能源新技术新兴产业发展的现状与趋势,研判了面向2035年的能源新技术新兴产业重点领域与技术方向,论述了“十四五”时期我国能源新技术新兴产业发展的思路、目标与重点任务,并建议将战略性新兴产业中的“新能源产业”调整为“能源新技术产业”。
能源技术的迭代创新推动了全球能源产业的转型发展。作为世界上最大的发展中国家、第一人口大国和第二大经济体,我国还是最大的能源生产国和消费国,能源工业的健康发展攸关我国资源、环境和社会经济可持续发展。
当前,我国能源工业发展尽管已取得显著成就,但面临的问题同样突出:
①能源消费总量规模巨大,能源生产和消费结构仍以化石能源为主。2018年,我国煤炭消费总量约为2.74×109 tce,同比增长1.0%,占能源消费总量的比例高达59.0%,但所占比重持续下降。可再生能源和核能发电量保持增长,但规模化水平依然不足。
②油气安全供应形势严峻,2017年我国首次成为全球最大的原油进口国,2018年石油对外依存度为72%、天然气对外依存度为43%。
③化石能源尚未实现优质化利用,尤其是煤炭清洁高效利用水平仍需大幅提升。发电用煤占比远低于发达国家,大规模煤炭开发利用带来的生态环境问题较为突出。
④能源系统效率整体仍然偏低。我国单位国内生产总值(GDP)能耗是世界平均水平的1.4倍,2018年火电利用小时平均数仅为 4361 h, “三弃”(弃风、弃光、弃水)电量为1.023×1011 kW·h。
⑤温室气体减排与应对气候变化压力巨大,我国CO2排放量约占世界总量的30%,CH4排放量同样位居世界第一。
在保障国家能源安全的同时,保护生态环境并有效应对气候变化将是我国能源发展面临的长期重大问题。随着未来经济社会的发展,传统产业升级和基础设施建设对能源资源的需求依然强劲,我国能源消费总量可能持续上涨,新增能源需求集中在与可再生能源、天然气、核能等相关的新兴产业领域。能源领域新兴产业发展与国家战略需求紧密关联,有助于推动能源生产与消费革命、优化能源结构、助力能源安全、实现温室气体减排和生态环境保护,同时提升国家工业装备制造技术水平、培育经济发展新动能、服务经济社会可持续发展。
今后10~15年以及更长时期,既是我国加快培育和发展战略性新兴产业的关键时期,也是发展绿色低碳产业的重要机遇期。促进能源新技术新兴产业发展,已经成为符合我国发展需求和资源特色的必然选择。现有研究对我国战略性新兴产业总体发展规律、新能源产业或某一细分能源领域的发展动向与路径选择、战略性新兴产业政策规制等课题进行了探讨,在区域产业集群、战略布局、创新特征、发展模式等方向完成了深入分析。然而对于我国能源领域新兴产业未来发展,特别是产业定位、发展路径与具体举措的战略层面研究,相关内容尚属空白。
本文在界定我国能源新技术特点与产业内涵的基础上,梳理全球能源新技术新兴产业竞争格局的变化趋势与发展态势,研究面向2035年的我国能源新技术新兴产业发展方向,特别是“十四五”时期的发展目标与重点任务;明确具体的技术创新发展方向,提出工程科技攻关项目、重大工程和示范区建设以及相关政策的建议。
(一)能源新技术的特点
能源新技术具有共性特征:①通过技术原理上的创新,解决所在技术领域发展的制约性问题;②具有优良的技术竞争力或技术优势;③以相关成熟技术为发展基础,具有较好的技术可行性;④具有较大的降低成本潜力,能结合较高的技术学习率,在技术发展规模迅速扩张的同时使成本随之急剧下降,从而具备与传统技术竞争而占据大量市场份额的能力。基于已有研究的定义,本文进一步将能源新技术明确为:不仅涉及可再生能源和核能领域,而且涵括非常规油气资源开发、传统化石能源的清洁高效转化与利用、能源的传输以及终端用能等领域,是具有突破性或颠覆性的能源开发利用技术。(二)能源新技术新兴产业范畴与定位
作为新兴产业,能源新技术产业的定位需准确反映能源发展的客观规律,符合“推进能源生产和消费革命,构建清洁低碳、安全高效的能源体系”的国家重大需求,且充分体现能源产业新趋势、新活力和新业态,有效促进绿色低碳成为经济增长新动能。《国务院关于加快培育和发展战略性新兴产业的决定》将战略性新兴产业划分为7个大类,其中涉及能源领域的主要有“新能源产业”和“节能环保产业”,其中“节能环保产业”仅涉及传统工业利用过程的高效节能。《“十三五”国家战略性新兴产业发展规划》将新能源产业、节能环保产业和新能源汽车产业统称为“绿色低碳产业”。因而,能源领域新兴产业以往主要由“新能源产业”所指代。能源本身并不涉及新的能源和旧的能源,只是能源技术存在先进程度的差异。仅用“新能源产业”一词,不能直接反映智能电网、储能、分布式能源和微电网等产业,同时可再生能源产业发展也需要重视技术的先进性问题。“新能源产业”的定位由于聚焦于核能、太阳能、风能和生物质能等产业,容易忽视化石能源新技术的颠覆性作用(如页岩油气规模化开发技术、先进洁净煤技术),而且将化石能源与非化石能源新技术的系统联合与协同发展排除在外。国家能源局等一些政府部门的政策文件将页岩气开发、智能电网纳入战略性新兴产业,但关于能源领域新兴产业的具体范畴仍不清晰。“新能源产业”定位过于狭窄,所统计的范围不能充分体现能源新技术发展所带来的能源转型与产业变革。现有产业划分与定位的局限性在一定程度上阻碍了能源新技术的集成创新以及不同能源产业的协同发展,不利于全面推动能源生产和消费革命。
针对于此,本文提出宜拓展以往“新能源产业”所涵盖的范围与内涵,同等重视化石能源的清洁高效利用以及核能与可再生能源的规模化发展,将能源领域新兴产业统称为“能源新技术产业”。与新兴产业发展相关联的能源新技术包括节能与提高能源效率技术,化石能源清洁高效开发与利用新技术,智能电网和储能技术,非常规油气资源、可再生能源规模化开发利用技术,自主创新的核电技术和核废料处理技术,以及氢能和燃料电池、核聚变能、干热岩、天然气水合物等相关前沿技术。
能源新技术新兴产业主要涵盖了:煤炭清洁高效转化与利用产业(以先进燃煤发电产业为重点)、非常规油气开发利用产业(以非常规天然气产业为重点,涉及页岩气、煤层气、天然气水合物产业)、能源互联网与综合能源服务产业(以能源互联网、先进输电、储能、综合能源服务产业为重点)、核能产业和可再生能源产业(以风力发电、太阳能光伏和光热发电、生物质能、地热能、氢能源与燃料电池产业为重点)。
(一)发展现状
1. 全球能源新技术新兴产业全球能源形势正在发生深刻变化,非常规油气资源的大规模开发支撑了美国“能源独立”,部分国家核电供应能力不断削减,以风力发电和太阳能发电为代表的可再生能源产业快速发展以及非常规油气资源生产成为全球性趋势,不断改变着全球能源供需格局。世界能源发展向绿色、低碳转型,以“能源结构的低碳化转变、能源发展方式向气候和生态适应型转变、从保障能源供应到实现能源服务的智能化转变”为主要特征。各国致力于能源技术创新,推动能源低碳化和绿色可持续化发展。高度活跃的技术创新活动引发了能源开发利用方式的变革:全球能源供应能力随着技术水平提升而得到显著提高;清洁高效的化石能源开发利用技术赋予了化石能源新的竞争力,但减排尤其是减碳压力仍然巨大;可再生能源技术已得到广泛应用且成本不断下降,实现可再生能源的大比例消纳将是未来能源系统面临的挑战;值得注意的是,氢能应用已经成为新兴产业,涉及电力、供热和燃料3个领域。2. 我国能源新技术新兴产业当前,我国能源发展已转向着力提升质量阶段。国内能源消费结构不断优化,2018年煤炭和石油以外的清洁能源占比已达22.1%。能源供应结构朝着多元化方向发展。作为世界最大的可再生能源生产国,我国可再生能源产业发展迅速,相应新增发电装机已经超过化石能源,2018年可再生能源发电量在电能结构中的占比达到26%,替代作用日益显现。风力发电(占比5.2%)、太阳能光伏发电(占比2.5%)规模均达世界第一,弃风限电形势明显好转,光伏弃光电量和弃光率均有所降低。核电规模(占比4.1%)稳定增长,核能多用途利用前景看好。能源互联网和综合能源服务产业蓬勃发展,能源基础设施建设提速,保障了“一带一路”倡议实施,促进了区域融合发展。
在技术层面,我国能源科技水平和创新能力持续提升,部分领域达到国际领先水平。化石能源开发和利用效率进一步提高,燃煤发电超低排放技术开始全面推广。非常规天然气开发利用技术不断取得突破。电网与储能工程技术水平持续提升,能源互联网与储能产业处于国际领先水平。核能和可再生能源产业技术创新能力也有所增强。
与此同时,我国能源新技术新兴产业发展存在的问题也较为突出。煤炭清洁高效转化和利用整体水平有待提升,先进煤炭利用技术亟需进一步研发突破与示范推广;油气供应安全问题突出,非常规油气仍未实现大规模商业化开发,关键技术和体制机制方面的制约因素仍然存在;核电产业仍需进一步规模化以保障安全高效发展;能源互联网与综合能源服务产业发展仍受制于技术、市场等多方面因素;可再生能源产业发展面临的核心技术不足、并网消纳困难等诸多问题仍有所体现。
(二)发展趋势
1. 全球能源新技术新兴产业面向2035年,全球能源发展的主流仍是化石能源与非化石能源的协同发展。在稳定性、经济性和可获得性方面,可再生能源存在明显不足,全球一次能源供应的主体在较长时期内仍将是技术稳定的化石能源。绿色、低碳能源在较长时期内是能源技术创新的主要方向,同时能源与信息、材料的深度融合,有望催生智慧能源网络。能源领域的技术创新将为传统产业的转型升级注入新动力,推动智能制造、智能建筑、智慧交通等新兴领域的快速发展。2. 我国能源新技术新兴产业未来10~15年,我国能源生产和消费结构将继续优化,但鉴于现有规模基础,传统化石能源在保障能源安全方面仍将持续发挥基础性作用。页岩气、煤层气等非常规油气资源有望成为我国油气工业的战略性接替资源。核能产业是我国具有全球竞争力的高新技术领域,核能技术的研发与多用途利用将持续升温。可再生能源产业作为化石能源的清洁替代方案,在增进能源供应能力、满足对可持续性能源的需求、维护环境和气候安全等方面意义重大,将持续处于快速上升期。能源互联网为现代电力工业和综合能源系统的变革指引了发展路径。
(一)能源新技术新兴产业发展战略思路
基于我国国情现实、能源发展客观规律以及能源技术创新趋势,能源新技术新兴产业的发展需要同等重视化石能源和非化石能源新技术的颠覆性作用,持续优化能源生产和消费结构,着力提升能源利用效率和非化石能源的消费比重。加强能源科技基础研究,大力开展前沿性技术创新,特别是交叉学科创新和颠覆性技术创新研究。推动能源与材料、信息的深度融合以及智能电网、智慧能源发展,构建清洁、低碳、高效、智能的现代综合能源体系。(二)“十四五”时期产业发展目标与任务
根据能源新技术新兴产业所涵盖的9个子产业,在“十三五”时期各产业发展的基础上,进一步分析“十四五”时期各产业应着力实现的具体发展目标和重点任务。1. 煤炭清洁高效利用产业发展目标:燃煤发电机组平均供电煤耗低于300 gce/(kW·h),碳排放强度力争下降到825 g/(kW·h)左右;实现5~10 MW煤气化燃料电池系统(IGFC)电站工程示范;建设 600 MW 等级的700 ℃超超临界工程示范项目;建成百万吨级CO2捕集、驱油与封存示范项目。
重点任务:①全面提升燃煤发电机组效率与污染物排放控制水平,开发高效低成本的碳捕集、利用和封存技术;
②开发高灵活性燃煤发电技术,研发煤与可再生能源耦合发电技术;
③研发数字化、自学习、自适应、互动化特征显著的智能发电技术;
④加快实施“煤炭清洁高效利用”重大项目,加大IGCC/IGFC(整体煤气化联合循环发电系统,简称IGCC)研发投入。
2. 非常规天然气开发利用产业
发展目标:页岩气产量达到3×1010 ~5×1010 m3,地面煤层气抽采产量达到1.3×1010 m3;前瞻性布局天然气水合物产业,加强天然气水合物资源勘探,开采试验技术力争取得新突破。
重点任务:
①加快川渝页岩气商业开发基地建设,实现页岩气产量快速增长;
②加快常压、深层、陆相等新类型页岩气示范区建设,推动页岩气产业向多地区、多领域拓展;
③继续推进沁水盆地、鄂尔多斯盆地东缘两个煤层气产业化基地建设;
④加快南方二叠系、鄂尔多斯盆地低阶煤等新区和新层系开发试验,形成新的煤层气产业化基地;
⑤海陆并举,前瞻性布局天然气水合物产业,加快资源评价和技术研发力度。
3. 能源互联网与综合能源服务产业
发展目标:建成泛在电力物联网,初步形成共建、共治、共赢的能源互联网生态圈,引领能源生产、消费变革,实现涉电业务线上率达到90%。
重点任务:
①研究适应全球能源互联网发展特点的智慧城市新基础设施体系;
②输电线路升级改造逐步采用超导输电技术;
③全面深度感知源网荷储设备运行、状态和环境信息,重点通过虚拟电厂和多能互补方式提高分布式能源的友好并网水平和电网可调控容量占比;
④采用优化调度实现跨区域送受端协调控制,基于电力市场实现集中式省间交易和分布式省内交易,促进清洁能源消纳;
⑤开发多类型、大容量、低成本、高效率、长寿命的先进储能系统。
4. 核能产业
发展目标:建成核电装机容量9.4×107 ~1×108 kW;建成压水堆投运容量7.2×106 ~9.6×106 kW;建成先进堆投运容量6×106 kW。
重点任务:
①自主三代压水堆核电技术实现型谱化开发、批量化建设;
②小型多用途核反应堆技术开拓核能应用范围与应用领域;
③第四代先进核能技术与压水堆协调发展,打造可持续发展模式;
④发展稳态、高效、安全、实用的核聚变技术。
5. 风电产业
重点任务:
①优化产业空间布局,加快发展陆上分散式风电;
②积极有序推进海上风电建设;
③加强就地就近利用,落实解决消纳难题;
④加强基础共性技术研究,形成产业发展的完整研发制造体系;
⑤强化市场竞争机制,积极促进风电产业与金融体系的融合。
6. 太阳能光电产业
发展目标:太阳能光伏发电累计装机容量接近400 GW,太阳能光热发电装机容量累计为5 GW。
重点任务:
①大力发展分布式光伏发电;
②完善消纳保障机制,保消纳、保装机;
③进一步提高太阳电池及组件效率,降低度电成本;
④规模化发展长储热小时数的融盐塔式技术,进一步降低导热油槽式电站的成本电价;
⑤发展太阳能跨季节储热采暖技术;
⑥积极参与全球市场。
7. 生物质能产业
发展目标:垃圾焚烧发电实现清洁运行并在生物质发电中占据主导地位;生物质成型燃料年利用量为4×107 t,生物质发电和供热成本逼近燃煤发电和供热成本。
重点任务:
①建立生物质资源分布及其物化特性数据库;
②研发生物质高效热电联产、热电多产品联产和垃圾清洁焚烧发电联合多产品生产技术;
③生物质成型燃料重点研发成型燃料工业化生产关键技术和高效清洁化利用;
④生物质交通燃料重点推进纤维乙醇产业化,建立生物柴油成熟的商业运营模式,研发生物质高效转化技术。
8. 地热能产业
发展目标:新增地热能供暖(制冷)面积为1×109 m2 ;新增地热发电装机容量500 MW;地热能年利用量折合1×108 tce。
重点任务:
①优先开展地热资源潜力勘查与选区评价;
②积极推进地热供热(制冷),改善供热结构,满足清洁用能需求;
③针对不同热储类型加强技术攻关,突破共性关键技术;
④加强地热发电技术攻关,推动地热高效利用;
⑤大力发展梯级利用和“地热 +”,增强地热能的市场竞争力。
9. 氢能源与燃料电池产业
发展目标:完善制氢、加氢等配套基础设施,累积建成加氢站300座以上,实现氢气供需基本平衡;关键核心零部件批量化技术大幅提高,基本掌握氢能产业链核心技术;实现城市氢能应用场景多元化。
重点任务:
①氢能基础设施全局规划、合理布局,规范化建设、规模化推进;
②加强燃料电池系统集成;
③在大型工业园区开展副产氢+CO2捕获和封存技术(CCS)、加氢站及燃料电池货运车示范;
④在沿海城市开展可再生能源电解制氢、加氢站及燃料电池公交车、大巴示范应用;
⑤特殊交通运输工具用燃料电池示范应用;
⑥在边缘城市和工矿企业开展百千瓦级燃料电池分布式电站应用。
(三)面向2035年的创新方向与工程科技支撑
1. 关键技术方向综合研判,面向2035年的我国能源新技术新兴产业关键技术发展方向见表1,共有41项具体技术。
表1 我国能源新技术新兴产业关键技术发展方向
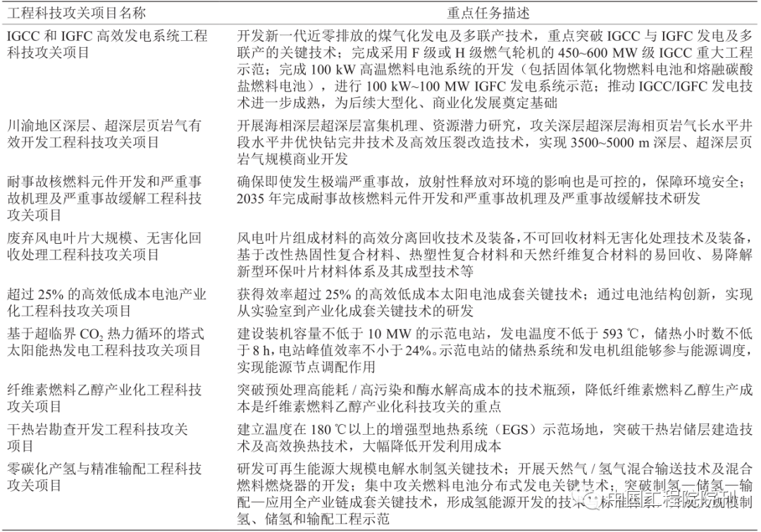
2. 设立工程科技攻关项目从国家层面支持和推动设立工程科技攻关项目(见表2),对能源领域具有前瞻性、先导性和探索性的重大关键技术开展集中攻关,提升技术水平和自主创新能力,进而有效支撑中长期能源新技术及产业的发展。
表2 能源新技术新兴产业发展相关工程科技攻关项目
3. 设立多能互补分布式能源重大工程国内对单一能源技术及其控制研究已经比较成熟,但缺乏对多种能源技术的集成应用技术,以及以分布式能源为基础的微电网基础理论和工程实践问题研究。分布式供能系统是未来能源系统的重要发展方向,具有环保、经济、分散、可靠和灵活等特点,可满足高耗能行业以及工业园区、公共、商业和民用建筑的多能源联供需求,具有巨大的技术提升空间和市场潜力。设立重大工程,以示范为基础,建设多能互补分布式供能系统,这是构建“互联网 +”智慧能源系统的重要任务,有利于提高能源供需协调能力,推动能源清洁生产和可再生能源就近消纳,提高能源系统综合效率。
工程任务:
①优化布局建设分布式供能系统基础设施;
②开展分布式供能基础理论、核心技术和系统集成研究;
③研制高水平独立微网变流器、控制器等关键设备;
④通过独立微网系统集成和能效管理关键技术,实现多能协同供应和能源梯级利用;
⑤形成适合终端用户和大型能源基地的多能互补分布式供能系统;
⑥为城镇、海岛(礁)、极区及边远地区提供整体能源解决方案。
重点任务:
①中东部终端多能互补分布式供能系统;
②大型能源基地多能互补分布式供能系统。
4. 设立能源新技术集成创新示范区 (1)河北雄安新区能源新技术集成创新示范区
河北雄安新区及其周边地区现有开发程度较低,发展空间充裕,具备高起点、高标准开发建设的基本条件。以河北雄安新区为主建设能源新技术集成创新示范区,助力建设绿色智慧新城,打造生态城市,发展高端高新产业,带动河北南部地区乃至华北腹地的发展,建成与生态文明发展要求相适应的绿色低碳发展模式。
工程任务:
①建设河北雄安新区智慧能源综合服务平台;
②完成新建核电厂的供热总体规划方案及泳池式低温供热堆;
③加快推进风电开发与配套电网建设协调发展;
④加速推动区域太阳能全产业链的协调发展;
⑤推进高效清洁的垃圾发电项目、建设玉米/小麦整株燃料乙醇和沼气生物炼制工程;
⑥发展规模化分布式可再生能源并网技术与装备;
⑦加大勘查力度,重点开展雄安新区多层水热型热储综合利用;
⑧布局包括制氢、运氢、加氢储氢、用氢在内的全产业链建设。
(2)华南沿海地区能源新技术集成创新示范区《粤港澳大湾区发展规划纲要》《国家生态文明试验区(海南)实施方案》《关于支持深圳建设中国特色社会主义先行示范区的意见》均提出了发展绿色低碳产业的要求。基于良好的区域优势、政策优势和能源产业基础,以粤西南地区(包括海南)为主建设华南沿海地区能源新技术集成创新示范区,为沿海区域低碳经济发展提供参考范例。
工程任务:
①建设跨区域“互联网+”能源综合运营服务平台;
②完成现有核电机组建设,同时选址新建核电项目;
③积极有序推进陆/海上风电开发建设,促进风电就地就近消纳利用;
④光伏产业与其他产业互为补充,多种形式发展太阳能光电;
⑤推进高效清洁的垃圾发电项目,开发蔗渣/稻秆燃料乙醇和多原料沼气生物炼制工程;
⑥勘探地热资源及分布特点,建成地热利用示范工程;
⑦重点突破规模化分布式可再生能源并网技术与装备;
⑧构建智慧能源体系,实现不同能源形式相互转化,提高能源的整体利用效率;
⑨建设能源(氢能、电能)与交通融合的“绿色海南”,打造零排放智能交通海南岛自贸示范区。
我国能源新技术新兴产业发展已经具备良好的基础,但作为战略性新兴产业,其发展壮大仍然面临成本、市场、政策等多重因素的制约。为促进我国能源新技术新兴产业的高质量发展,亟待加强面向2035年的顶层设计与规划。
(1)重新明确能源领域新兴产业范畴与定位,在各级政府出台的战略性新兴产业发展规划中,将“新能源产业”调整为“能源新技术产业”,将节能产业从“节能环保产业”中独立并整合到“能源新技术产业”,精准布局能源新技术及产业的发展方向。
(2)理顺能源产业管理的体制机制,加强能源新技术新兴产业的统计体系建设,保持能源规划目标与政策的一致性、延续性和有效性,避免产业政策“令出多门”以及规划目标调整过于频繁,确保能源新技术产业相关规划的权威性,完善能源市场准入政策。
(3)高度重视并准确评估能源领域科技攻关项目或重大工程“落地方案”,确保项目实施的可行性和可操作性。强化企业在能源技术创新决策、研发投入、科研组织和成果应用中的主体作用。大幅度提高能源新技术研发投入,强化关键核心技术攻关与项目立项,精准布局重大工程与示范区建设。
上一页:一文读懂全球半导体格局





