我国发展未来产业要抓好四个重点
添加时间:2023-07-18 点击次数:802
当前,世界各国高度重视未来产业在国家战略和未来经济社会发展中的重要性,纷纷前瞻布局未来产业,培育前沿技术、新兴技术和颠覆性技术,意图在未来国际竞争中抢占制高点,构筑竞争新优势。我国在“十四五”规划中明确提出要“前瞻谋划未来产业”,鉴于未来产业的关键性、长期性和不确定性,需要做好产业选择,大力支持未来产业的相关科技创新,做好未来产业的政策研究储备,培育龙头企业,抓住未来产业培育和发展的机遇。
一、世界主要国家发展未来产业的重点与措施
纵观全球,世界各国已经充分认识到未来产业的重要性,努力抢占发展先机,美国、日本、英国、法国、德国等都对未来产业进行了部署,出台了相关法案、报告或者计划。
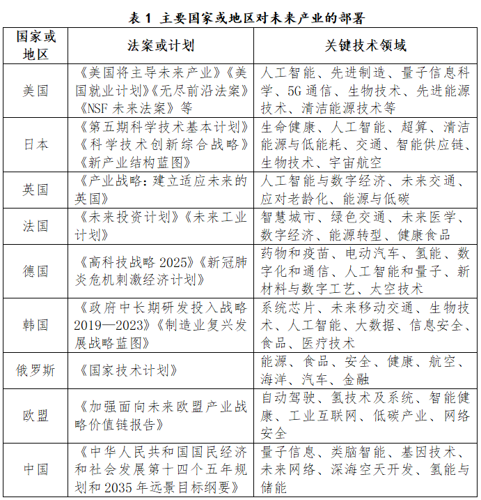
(一)以信息、生物、制造、能源四大领域为重点
通过对各国关于未来产业的战略规划进行研究,我们发现主要国家和地区对未来产业的发展方向比较统一,主要围绕信息、生命健康、先进制造和先进能源等对未来经济、社会、军事产生全面影响的领域进行布局(见表1)。在信息领域,各国部署了人工智能、量子信息、下一代通信技术、半导体、网络安全、超算等;在生命健康领域,各国部署了生物技术、生物医药、未来医学、健康食品、老龄化应对等;在先进制造领域,各国部署了未来交通、电动汽车、自动驾驶、智能制造等;在先进能源领域,各国部署了清洁能源、氢能、低碳等。
(二)以解决未来经济社会发展的主要问题为目标
一是抢占领先地位。美国认为未来产业将带来革命性的变化,改变交通和通信方式,提供新的技术和工具来解决现有困境,并确保美国能在快速变化的全球竞争中获胜,在《无尽前沿法案》中明确提出美国在多个领域的领导地位受到挑战,要举全国之力抢占未来产业的领导权;欧盟明确提出提高欧洲未来产业的全球竞争力和领导力;韩国认为“快速跟随者战略”已经不再适用,必须发展未来产业来实现产业和经济转型。
二是解决经济问题。美国、日本、欧洲等很多发达国家与地区经济长期处于低增长,迫切需要找到新的经济增长点。美国在《美国就业计划》中认为未来技术的突破能够带来新的商业、新的就业和新的出口;日本提出“社会5.0”概念,认为新兴技术能够推动经济增长,产生生活与生存方式的改变。
三是应对未来挑战。当今世界人类社会面临多重困境与挑战,例如公共卫生问题、老龄化问题、气候与资源问题、就业与收入分配问题。为了应对脱欧影响和世界局势的变化,英国明确提出以应对未来挑战为导向发展未来产业。
四是拓宽生存边界。前沿技术的发展能够使人类更好地认识深海、深空、深地,更好地探索人类未知的世界,拓展人类生存和发展的空间;同时,面向深海空天的极限探索能够促进技术的进一步突破和交叉融合,可能孵化出新的未来产业。
(三)各国推进未来产业发展的主要政策措施
一是加强统筹协调。美国将未来产业作为国家战略,统筹协调政府各部门力量,加强与学术界和产业界的合作;日本加强官民合作,与产业界合力推动未来产业发展;法国由总理府直接领导投资总署来协调各部门行动。
二是加大研发投入。美国加大对新兴技术的投入,《无尽前沿法案》中提出投入1000亿美元发展未来产业相关的新兴技术,《美国就业计划》中提出投资1800亿美元研发未来技术;法国第4期“未来投资计划”将在未来5年投资125亿欧元发展未来产业和技术;德国加大对前沿科技投资,在新冠肺炎危机刺激经济计划中,500亿欧元将用于投资未来产业;韩国计划到2030年向新兴产业投资8.4万亿韩元。
三是设立新型研发机构。美国提出设立未来产业研究所,为实施未来产业发展战略设计新型创新主体,以促进从基础研究、应用研究到新技术产业化的创新链全流程整合,推进交叉领域创新、提高创新效率。
四是加强基础设施建设。日本提出加强超智能社会服务平台建设;英国提出为交通、住房和数字基础设施提供310亿英镑支持;法国提出投资尖端设备、尖端实验室、未来工业技术平台等;德国提出通过“医院未来计划”提高应急能力或创建更好的数字基础设施,投资电动汽车和5G通信等基础设施;韩国将集中建设一批大数据平台、人工智能中心、5G通信网络等基础设施;俄罗斯将建立未来工厂的试验平台、数字生态系统等。
五是抢占知识产权和标准。日本提出推进知识产权战略和国际标准化战略,鼓励取得国内外官方标准;韩国提出制定标准化战略,在电动汽车、氢能源汽车等未来产业领域主导或参与国际标准制定。
二、我国未来产业要重点抓好四件工作
(一)选准产业
未来产业存在较高的不确定性和风险性,原始创新具有较高研发门槛和壁垒,发展方向和路径难以把握,难以预测和探索;且未来产业从基础研究、应用基础研究、产业萌芽期到产业化,需要长周期的大量资金投入。如果布局错误,会浪费大量的人才、资源和时间,在竞争中失去主动权。
发展未来产业,既要符合世界科技发展的大趋势、大方向,防止失去新科技革命、产业革命的机遇,也要符合我国的基本国情。建议从以下三个方面进行产业遴选:一是紧跟前沿。在信息、生物、制造和能源四大领域进行统筹超前部署,例如量子科技、类脑智能、下一代通信技术等。二是市场机制。未来产业的发展需要大量的市场试错和探索,利用市场机制筛选出具有竞争力、潜力的苗头产品和企业,发挥社会主义制度优势集中支持,例如基因技术、商业航天等。三是国家需求。针对保障国防安全、粮食安全、能源安全、生物安全、金融安全、网络安全等重大问题,超前部署一批研发项目,培育未来产业,支撑未来发展,例如新一代育种技术、氢能与储能、第三代半导体、区块链等。
(二)科技支撑
发展未来产业的根本出路是科技创新,没有科技的重大突破就难以形成未来产业的核心竞争力。未来产业的技术尚处于基础研究或产业化早期阶段,面临着方向不清、重点不明、投入不足、市场参与程度不高等许多问题。
建议重点做好以下几个工作。一是针对未来产业进行经济预测、产业预测、技术预测和人才预测。对未来经济社会发展进行愿景分析,研判未来产业发展的重点与方向,找准技术方向、重点与突破口,找到未来产业需要的人才结构和培养方向。二是采取市场经济体制下的新型举国体制,调动一切可以调动的科技要素,加强科技创新。未来产业培育周期长,涉及领域及要素多,协调组织挑战性大,需要政府统筹未来产业研究网络战略布局及重大创新资源配置。三是加大对基础研究的支持,提升自主创新能力,巩固未来产业发展基础,提高对企业研发投入的补贴,鼓励创新主体承担更多基础研发工作。
(三)政策扶持
产业政策是指一个国家或地区根据本国或地区经济社会发展阶段或国家战略目标,针对特定产业经济活动而制定和实施的经济政策。产业政策主要针对产业化阶段,旨在推动产业技术商业化,扩大产业规模,提高产能,提升消费需求。由于未来产业发展时间较短,市场需求尚未打开,市场和消费者常常处于观望状态,需要通过产业政策来扶持壮大未来产业。
一是充分发挥金融工具作用,推动未来产业市场化。完善支持实体经济发展的多层次金融体系,引导社会资本支持未来产业发展,鼓励地方设立未来产业发展专项基金,支持前沿技术的工程化、产业化,并作为种子基金引导社会资金投入。二是加强基础设施建设,引导企业制定产品标准和建设行业平台,围绕前沿技术的商业转化,建设未来产业孵化器、加速器等众创载体,推动大学、科研机构、企业成立标准联盟,共同推动技术标准的制定和国际推广;加强知识产权保护,进一步完善统一的技术、数据等新型要素交易市场。三是选定特定区域,支持重点区域聚焦重点领域,率先探索前沿科技和未来产业培育的新路径、新模式,促进从基础研究、应用研究到未来技术产业化的创新链全流程整合,培育一批具有世界影响力的未来产业。
(四)企业带动
企业是创新的主体,是一切经济活动的载体,未来产业的发展迫切需要一批新兴企业,特别是全球创新型领军企业的带动作用。当前,大中小企业融通发展面临产业政策和竞争政策不协调、利益分配不平衡、大企业引领能力不足、中小企业资源有限等问题,自主创新、原始创新和颠覆式创新能力难以支撑未来产业发展。
一是要扶持企业围绕未来产业打造国际一流的人才队伍和创新体系,有关人才引进的政策、平台建设、科技项目、投入要向企业倾斜;二是支持企业开发具有国际竞争力的拳头产品,并建立国际化的产业服务体系;三是支持建立完善国际化的标准体系、产业体系和知识产权保护体系;四是支持企业建立国际化的销售体系、贸易体系;五是建立现代企业制度,实现科学化管理。

